¡Hola, Mundo!

  • 홈
  • 태그
  • 방명록

ResNet 1

ResNet

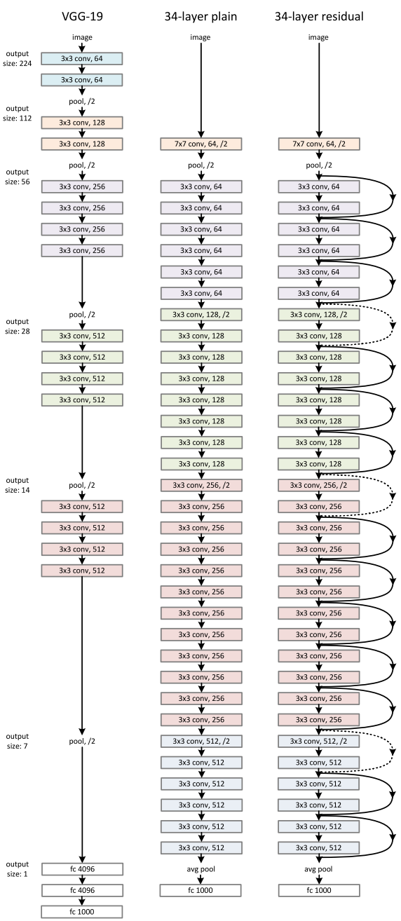
ResNet A 152-layer CNN architecture, which creates The Residual Blocks idea to address the issue of the vanishing/exploding gradient. Residual Block Plane layer y=f(x) - Not add the input x - y is Feature vector(Feature Map). - y is the information newly learned through x. - y is not preserve information when generate new information. - The deeper the layers, too much mapping to learn at once. R..

Deep Learning/CNN 2024.01.03
이전
1
다음
더보기
  • 분류 전체보기 (359) N
    • Autonomous Vehicle (56)
      • Theory (14)
      • Sensors (11)
      • Video Geometry (25)
    • Deep Learning (21) N
      • PyTorch (11)
      • Tensorflow (8)
      • CNN (7)
      • Object Detection (16)
    • Machine Learning (19)
    • Reinforcement Learning (4)
    • Analyze Data (29)
      • Python (2)
      • Python Libraries (20)
      • Measure of similarity (7)
    • KAFKA (6)
    • d3.js (20)
    • Environment (9)
      • Anaconda (4)
      • VisualStudioCode (3)
      • Jupyter (2)
    • JavaScript (10)
    • C# (6)
    • Linux (15)
      • terminal (9)
      • Nvidia (3)
    • Docker (17)
    • Git (7)
    • Concept (8)
      • Network (3)
    • Elastic Stack (6)
      • Elasticsearch (5)
      • Logstash (1)
    • Basic Python (42) N
      • FastAPI (3)
      • Data Structure (1)
      • Workbook (5)
    • DataBase (11)
      • MYSQL (6)
      • MariaDB (1)
    • Math (21)
    • About me (1)

Tag

batch size, textdistance, Filter, classmethod, abstractmethod, Regular Expression, 3D Rotation Matrix, kafka, forward propagation, Sigmoid function, selectall, randint, zeros, docker-compose, d3js, nvidia-smi, randn, global variable, axis, yield from,

최근글과 인기글

  • 최근글
  • 인기글

최근댓글

공지사항

페이스북 트위터 플러그인

  • Facebook
  • Twitter

Archives

Calendar

«   2026/01   »
일 월 화 수 목 금 토
1 2 3
4 5 6 7 8 9 10
11 12 13 14 15 16 17
18 19 20 21 22 23 24
25 26 27 28 29 30 31

Copyright © Kakao Corp. All rights reserved.

티스토리툴바